个人身后“一件事”。
事项名称
具体事项及责任单位
实施依据
申请条件
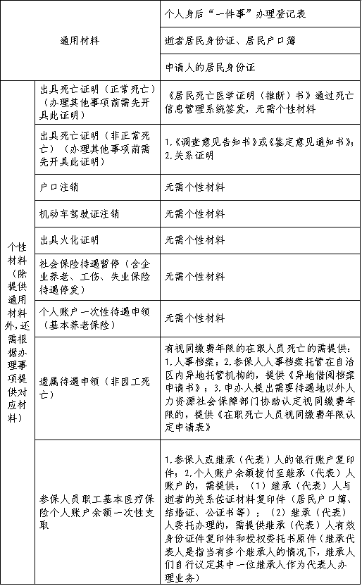
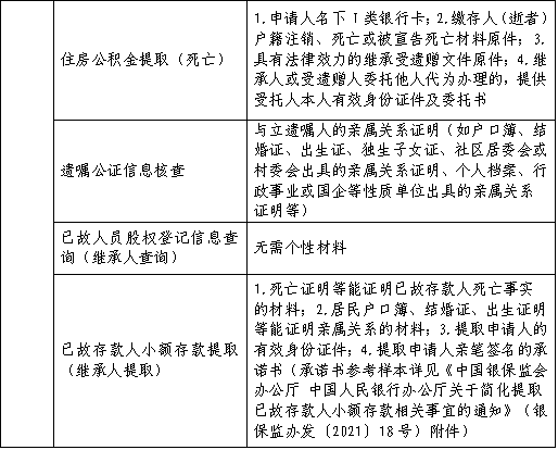
申请材料
办理方式
承诺办理时限
办理结果
个人身后“一件事”。
(一)出具死亡证明(正常死亡)(卫生健康部门);
(二)出具死亡证明(非正常死亡)(公安部门);
(三)户口注销(公安部门);
(四)机动车驾驶证注销(公安部门);
(五)出具火化证明(民政部门);
(六)社会保险待遇暂停(含企业养老、工伤、失业保险待遇停发)(人力资源社会保障部门);
(七)个人账户一次性待遇申领(基本养老保险)(人力资源社会保障部门);
(八)遗属待遇申领(非因工死亡)(人力资源社会保障部门);
(九)参保人员职工基本医疗保险个人账户余额一次性支取(医保部门);
(十)住房公积金提取(死亡)(住房公积金管理中心);
(十一)遗嘱公证信息核查(司法行政部门);
(十二)已故人员股权登记信息查询(继承人查询)(市场监管部门);
(十三)已故存款人小额存款提取(继承人提取)(金融监管部门)。
(一)《国家卫生计生委 公安部 民政部关于进一步规范人口死亡医学证明和信息登记管理工作的通知》(国卫规划发〔2013〕57号)
(二)《国家卫生计生委办公厅关于人口死亡信息登记管理规范(试行)的通知》(国卫办规划发〔2014〕68号)
(三)《国家卫生健康委办公厅关于进一步加强医学证明文件类医疗文书管理工作的通知》(国卫办医政函〔2024〕8号)
(七)《公安部关于印发〈机动车驾驶证业务工作规范〉的通知》(公交管〔2022〕73号)
(八)《中华人民共和国社会保险法》(中华人民共和国主席令第三十五号)
(九)《人力资源社会保障部 财政部关于印发〈企业职工基本养老保险遗属待遇暂行办法〉的通知》(人社部发〔2021〕18号)
(十一)《国务院关于建立城镇职工基本医疗保险制度的决定》(国发〔1998〕44号)
(十二)《在中国境内就业的外国人参加社会保险暂行办法》(人力资源和社会保障部令第16号)
(十三)《住房公积金管理条例》
(十四)《司法部办公厅关于开展“公证规范优质”行动的通知》(司办通〔2025〕22号)
(十五)《中国银保监会办公厅 中国人民银行办公厅关于简化提取已故存款人小额存款相关事宜的通知》(银保监办发〔2021〕18号)
(一)通用条件
1.在广西壮族自治区内正常死亡或非正常死亡,死亡时间为本方案正式实施后;
2.申请人为逝者的继承人。
(二)个性条件
1.户口注销:逝者为广西壮族自治区户籍人员。
2.机动车驾驶证注销:逝者具有广西壮族自治区内公安交通管理部门核发的机动车驾驶证。
3.社会保险待遇暂停(含企业养老、工伤、失业保险待遇停发)、个人账户一次性待遇申领(基本养老保险):逝者为广西壮族自治区内参加企业养老保险且已足额缴纳企业养老保险费的企业职工或灵活就业人员。
4.遗属待遇申领(非因工死亡):逝者为广西壮族自治区内参加企业养老保险并已足额缴纳企业养老保险费,且最后养老保险关系所在地或待遇领取地在广西区内的因病非因工死亡的企业职工或灵活就业人员。
5.参保人员职工基本医疗保险个人账户余额一次性支取:逝者为参加广西壮族自治区内职工基本医疗保险且医保个人账户余额不为零的参保人员。
6.住房公积金提取:继承人或受遗赠人持有缴存人(逝者)死亡等相关材料,并取得具有法律效力的继承受遗赠文件,且缴存人(逝者)的个人住房公积金账户为封存状态。
7.出具火化证明:逝者在广西壮族自治区内经民政部门审批建设并运营的殡葬服务机构火化。
8.遗嘱公证信息核查:申请人需为死者的法定继承人、遗嘱受益人、遗嘱执行人、遗产管理人。
9.已故人员股权登记信息查询(继承人查询):仅提供广西壮族自治区内企业的已故人员股权登记查询服务。
10.已故存款人小额存款提取(继承人提取):(1)已故存款人在同一法人银行业金融机构的账户余额合计不超过5万元人民币(或等值外币,不含未结利息),银行业金融机构黄金积存产品以及代理销售的国债、理财产品可以在到期或赎回后,其本金和实际收益一并计入账户限额;(2)提取申请人为已故存款人的配偶、父母、子女,或者公证遗嘱指定的继承人、受遗赠人;(3)提取申请人一次性提取已故存款人存款及利息,并在提取后注销已故存款人账户。
申请人应提交以下材料:


(一)线上申请:申请人在广西数字政务一体化平台、“智桂通”移动端等平台在线提交个人身后“一件事”办理申请表及申请材料。
(二)线下申请:申请人在各市、县(市、区)政务服务中心综合服务窗口提交个人身后“一件事”申请表及申请材料。
(三)已故存款人小额存款提取向涉及银行各服务网点提交申请材料。
个人身后“一件事”承诺办结时限如下:
(一)出具死亡证明(正常死亡)(具备开具条件后,由申请人提出申请,医疗机构2个工作日内出具);
(二)出具死亡证明(非正常死亡)(具备开具条件后,由申请人提出申请,公安机关3个工作日内出具);
(三)户口注销(1个工作日);
(四)机动车驾驶证注销(3个工作日);
(五)出具火化证明(3个工作日);
(六)社会保险待遇暂停(含企业养老、工伤、失业保险待遇停发)、个人账户一次性待遇申领(基本养老保险)及遗属待遇申领(非因工死亡)(36个工作日);
(七)参保人员职工基本医疗保险个人账户余额一次性支取(10个工作日);
(八)住房公积金提取(死亡)(1个工作日);
(九)遗嘱公证信息核查(5个工作日);
(十)已故人员股权登记信息查询(继承人查询)(1个工作日);
(十一)已故存款人小额存款提取(继承人提取):现场提交齐全材料后即时办结(黄金积存产品以及国债、理财产品到期到账后即时办结)。
(一)居民正常死亡并开具《居民死亡医学证明(推断)书》后,通过个人身后“一件事”系统依申请即时推送联办信息。
(二)居民非正常死亡且申请人申请开具《非正常死亡证明》后,通过个人身后“一件事”系统依申请即时推送联办信息。
(三)民政部门在收到开具火化证明申请信息后,通过个人身后“一件事”系统向申请人推送逝者火化证明信息。
(四)公安部门收到户口注销申请信息后,经核验材料齐全、形式无误后审核办结并反馈结果。审核通过后,申请人可通过邮寄或者自行前往的方式向逝者的户籍地派出所提供逝者的居民户口簿和居民身份证原件,由派出所收回逝者的居民身份证,并在逝者的居民户口簿上加盖户口注销章,逝者单独立户的收回整本居民户口簿。审核不通过的,公安部门一次性告知理由,相关结果反馈至申请人。
(五)公安部门在收到驾驶证注销申请信息,核验材料齐全、形式无误后,办理驾驶证注销,反馈驾驶证注销结果。
(六)各设区市社保、医疗保障、住房公积金管理中心(分中心)等相关部门按照职责审核相关业务,在业务规定时限内反馈办理结果,并统一通过广西数字政务一体化平台告知申请人。审核通过的,转到对应领取的银行卡账户上;审核不通过的,反馈补齐材料或说明原因。
依据人社部办公厅《关于企业职工基本养老保险在职死亡人员遗属待遇发放有关问题的通知》(人社厅函〔2023〕61号),遗属待遇和个人账户储存额原则上发放至在职死亡人员的社会保障卡银行账户。